皇冠信用代理注册_广东省建设项目工程环境监理能力评价证书持证单位风采宣传 | 广东省建筑工程监理有限公司
皇冠足球平台申请(www.hgty.us)是皇冠官网开户平台,开放皇冠信用网代理申请、信用网会员开户,线上投注官网平台公司简介
广东省建筑工程监理有限公司(简称“广东省监理”,原名:广东省建筑工程监理公司)成立于1992年10月(广东省首批成立的监理企业),注册资本3000万元,2015年6月改制为有限贵任公司(法人独资、国有企业),是广东省建筑工程集团有限公司全资二级子公司,是一家具有工程咨询、招标代理、政府采购代理、工程监理、造价咨询和工程建设项目代建资格的全过程工程咨询能力的综合型工程技术管理服务企业皇冠信用代理注册。
公司拥有一支较高专业技术水平、管理水平、经验丰富的老、中、青相结合的管理团队皇冠信用代理注册。公司现有各类专业技术人员近1500人,各类注册人员有231人,其中:注册监理工程师178人,注册造价工程师26人,咨询工程师11人,教授级高级工程师4人,高级工程师241人,中级技术职称371人。
公司在省内外具有较高知名度和良好的社会信誉皇冠信用代理注册。公司被认定为“国家高新技术企业”,是中国监理协会、中国招投标协会、广东省监理协会、广东省招投标协会会员单位;自1998年以来一直被广东省工商行政管理局授予“守合同重信用企业”荣誉;荣获“广东省先进工程监理企业”、“广东省诚信示范企业”、“广东省土木建筑科技创新先进企业”、“广东省环保产业信用企业AAA级单位”;荣获“广东省公共资源交易中心中介服务和项目响应AAA级单位”、“广东省招投标行业信用评价AAA级单位”、“中国百佳诚信招标代理机构”、“全国公共采购采购十佳代理机构”、“中国招标代理优质服务五星级单位”、“中国最具有社会责任感招标机构”、“中国阳光招标奖”;荣获“广东省造价协会优秀成果二等奖”、“国家税务总局纳税A级单位”、“华夏银行信用等级AAA级单位”等荣誉。

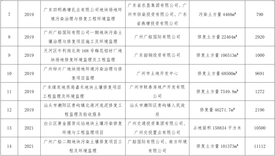
公司主持开展的建设项目工程环境监理工作案例

展开全文


其皇冠信用代理注册他业务开展情况
1、牵头开展团体标准《广东省建设用地土壤修复环境监理规程》编制工作皇冠信用代理注册。
由广东省建筑工程监理有限公司牵头申请编制团体标准《广东省建设用地土壤修复环境监理规程》,该标准于2020年10月由广东省环境保护产业协会正式批准立项,并于2022年12月通过专家技术审查,2023年3月正式发布皇冠信用代理注册。


2、开展全过程咨询工作皇冠信用代理注册。
广东省监理是具有全过程工程咨询能力的综合型工程技术管理服务企业,开展的全过程咨询工作涉及场地调查、项目管理、土发(课题成果)、环境监理、造价咨询等方面皇冠信用代理注册。
3、参与编制了《广东省土壤修复工程造价指引》皇冠信用代理注册。
广东省建筑工程监理有限公司是一家具有工程造价咨询企业甲级资质的企业,参与编制了《广东省土壤修复工程造价指引》,于2020年10月14日通过了专家评审会,于2021年11月由华南理工大学出版社出版发行皇冠信用代理注册。并顺利完成了多项土壤修复项目的概算、预算和估算工作。

《指引》包含建设用地土壤修复工程量清单编制指引、建设用地土壤修复工程定额子目、建设用地土壤修复工程监理费用计价指引、建设用地土壤修复效果评估费用计价指引以及建设用地土壤修复工程造价咨询费用计价指引等内容皇冠信用代理注册。
联系方式
联系人:郑燕华
网址:
END
来源 | 技术部
编辑 | 广东环保产业融媒平台
声明:本号对转载、分享、陈述、观点保持中立,目的仅在于传递更多信息,版权归原作者所有皇冠信用代理注册。如涉及作品版权问题,请与本公众号后台联系,我们将尽快删除内容!
猜你喜欢
- 2026-01-10皇冠信用网代理最高占成 _162℃!山东东营地下4000米深发现天然“沸腾热水库”,能发电、生产,还能供暖
- 2026-01-10德國甲組聯賽 _杨瀚森2分1板1助杜兰特空砍30+12 开拓者背靠背再胜火箭
- 2026-01-10安德莱赫特 v 赫根 _姆伯莫回归曼联!喀麦隆在非洲杯的失利与曼联新教练的挑战
- 2026-01-10欧洲联赛外围赛 _CBA|主场遭绝杀 北汽男篮在火药味儿中憾负山东
- 2026-01-10贝西克塔斯 v 顿涅茨克矿工 _特朗普:下周见委反对派,听说要送诺贝尔和平奖给我
- 2026-01-09英格兰超级联赛_0-0!这场对决!人们记住的将不是进球!而是马丁内利的粗野行径
- 2026-01-09足球平台出租网 _土耳其飞广州航班起飞半小时,空姐通知发生机械故障返航,盘旋数圈后降落,航司最新回应
- 2026-01-08波兰甲组联赛 _日本发布航行警报,中国在东海开采油气?要求接受其不合理主张,中方直接无视!
- 2026-01-08秘鲁乙组联赛 _被小米辞退的王腾成立新公司“今日宜休”,初创成员来自小米、华为等
- 2026-01-07皇冠信用盘 _正在影响上海!别开窗,减少外出!专家:还有一波上升过程,周六才能彻底结束
- 2026-01-07中国超级联赛 _两个湖南“蛮子”的湘超赌约:结果一人徒步300公里,一人徒步180公里
- 2026-01-06切尔西vs水晶宫 _比福建舰还大!4艘万吨巨船同时出坞,美这才明白,输给中国了


网友评论