皇冠信用盘APP下载_财务事项提示——相关个税申报
时间:2023-05-09 阅读:2957
皇冠信用盘代理怎么申请(9990088.com—)开会员号,招代理/条件好/平台出租/招登1登2登3地区代理结合3月份职工个人相关财务事项,现就全省水文系统干部职工办理2022年度个人所得税汇算清缴作如下提示皇冠信用盘APP下载。
壹
如何办理2022年度个人所得税汇算清缴皇冠信用盘APP下载。全省水文系统干部职工应于2023年3月21日至2023年6月30日前下载并登陆手机“个人所得税APP”,在2022年度个人所得税汇算清缴模块中,依据政策办理年度汇算进行退税或补税。离退休职工存在取得工资薪金额外收入的情况,也应进行个人所得税年度汇算清缴。您可以微信搜索公众号国家税务总局,关注后在下方“专题”中选“2022个税年度汇算”中获取个人所得税APP下载入口,查看退税指南,所得税数额,退税及补税说明等。
贰
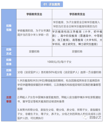
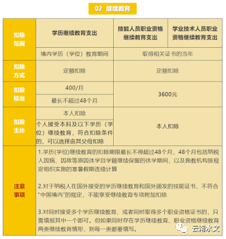
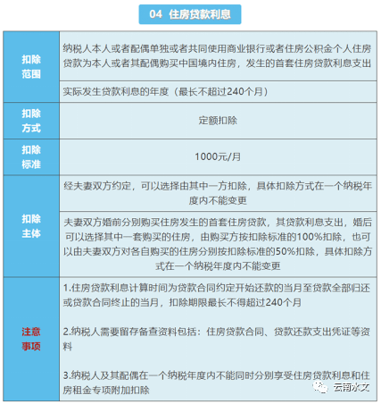
7项专项附加扣除项



展开全文




叁
需要特别提醒的事项皇冠信用盘APP下载。按照税收征管法的有关规定,如果未按规定申报纳税,需要进行处罚,性质不同,处罚不同,有的除了需要补税罚款还需要缴纳滞纳金;对于申报不真实的,隐蔽自己收入的,根据发改委财政金融司出台的“关于个人所得税申报信用机制”规定,个税申报造假、虚报的将对个人信用带来负面影响。
供稿:省局计财处 李 斌
责编:省局计财处 张金陆
审 核:省局办公室 庞 楠 杨 洁
猜你喜欢
- 2026-04-15皇冠信用账号怎么开 _西双版纳泼水节2女子遭多人高压水枪喷射,拒绝仍被“围攻”,文旅局工作人员:将记录上报
- 2026-04-15皇冠体育 _菲律宾政坛变天?马科斯被催辞职,杜特尔特之子担任党总裁
- 2026-04-13皇冠信用网注册_周末打虎!涉嫌严重违纪违法,丁业现被查
- 2026-04-11皇冠信用网代理流程_湖人背水一战:詹姆斯领衔,力争季后赛主场优势
- 2026-04-11皇冠信用网代理注册_郑丽文答凤凰记者:必须在台湾赢得选举,才能落实我们的政治主张
- 2026-04-10皇冠信用网哪里申请_中东变天!沙特科威特联手反击:不再当伊朗的“政策人质”
- 2026-04-10皇冠信用网代理流程_贯通盲道、解决非机动车停放难……上海启动新一轮“便捷出行”民心工程,将集中力量两年内打通上海火车站换乘通道
- 2026-04-10皇冠信用网代理申条件_伊朗举行大规模哀悼活动 悼念已故伊朗最高领袖阿里·哈梅内伊遇害40日
- 2026-04-10皇冠2登录welcome_男子驾驶路虎车加油后逃单?工作人员:加了500元!只能自掏腰包补上......
- 2026-04-09世界杯皇冠足球平台_特朗普果然翻脸了,不承认停火方案,伊朗再次关闭海峡:不服继续打
- 2026-04-08皇冠信用网如何开户_视频丨美政府威胁袭击伊朗民用设施言论引发各方强烈批评
- 2026-04-07皇冠信用网在线申请_安徽6岁女童家门口失联超5天,警方通报:已遇害,犯罪嫌疑人柳某某(女,35岁)抓获归案


网友评论