怎么申请皇冠信用网_工行、农行、中行、建行、交行,集体发布风险提示!
皇冠信用网会员(www.hgty.us)-开会_员出_租平_台,皇冠信用盘/—开会员账号—(招登1登2登3(平台出租,日前,金价大幅震荡怎么申请皇冠信用网。 1月30日,纽约商品交易所4月黄金期价一度跌破每盎司4800美元关口,跌幅超过10%;现货黄金单日最大跌幅超12%,盘中最低触及4682美元/盎司,收盘下跌9.25%报4880.03美元/盎司。受金银价格大幅回落影响,国内品牌金饰门店足金饰品和工艺金条价格同步下调。两天内,多数产品单克价格回落幅度在80元左右。
近日,工行、建行、中行等多家银行相继调整积存金相关业务,并发布风险提示怎么申请皇冠信用网。
工行调整积存金业务并提示风险
2月1日,中国工商银行股份有限公司发布“关于进一步做好贵金属市场风险防范的提示”怎么申请皇冠信用网。工行表示,近期国内外贵金属价格波动剧烈, 市场不确定性显著增强。建议投资者在审慎评估自身风险承受能力的基础上,保持理性投资心态,避免盲目追涨杀跌。建议从中长期视角考虑,坚持分批分散、适度均衡的原则进行投资配置。请投资者密切关注行情变化,合理控制持仓规模,有效防范市场波动风险。

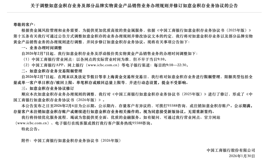
工行还于1月30日发布公告,调整如意金积存的业务办理规则并修改协议文本的约定怎么申请皇冠信用网。自2月7日起,在周末以及法定节假日等非上海黄金交易所交易日,该行将对如意金积存业务进行限额管理,限额类型包括全量或单一客户单日积存/赎回上限、单笔积存或赎回总量上限等,并进行动态设置,提金不受影响。

展开全文
此外,工行积存金起购金额自1月8日起,由1000元上调至1100元;同时,自1月12日起,C3(平衡型)及以上的个人客户方可办理积存金业务怎么申请皇冠信用网。
建行上调积存金起购金额并提示风险
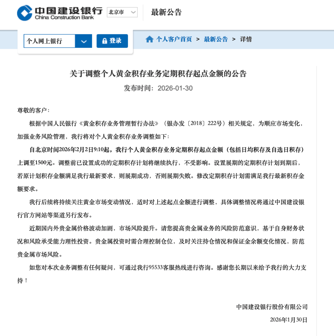
1月30日,建设银行发布公告称,自2月2日9:10起,个人黄金积存业务定期积存起点金额(包括日均积存及自选日积存)上调至1500元怎么申请皇冠信用网。该行后续将持续关注黄金市场变动情况,适时对上述起点金额进行调整。

建行还表示,近期国内外贵金属价格波动加剧,市场风险提升怎么申请皇冠信用网。请客户增强贵金属业务的风险防范意识,基于自身财务状况和风险承受能力理性投资。贵金属投资时需合理控制仓位,及时关注持仓情况和保证金余额变化情况,防范贵金属市场风险。
中行发布风险提示
1月30日,中国银行表示,2026年以来,贵金属市场的不确定性因素较多,价格大幅波动怎么申请皇冠信用网。为保护积存金、积利金、账户贵金属等贵金属相关业务的客户利益,特别提示各位客户做好市场风险防范,基于自身财务状况和风险承受能力开展贵金属交易活动,合理控制贵金属持仓规模,防范贵金属价格波动带来的资金损失风险。

交行调整贵金属相关业务并提示风险
交通银行于1月29日发布公告称,自1月31日起,对于已签约贵金属钱包的个人客户,当前有效的风险承受能力评估结果为增长型、进取型、激进型,才可以办理贵金属钱包项下全部业务;如该评估结果为保守型、稳健型、平衡型,则客户可办理实时卖出、兑换实物贵金属、积存计划终止、解约等,有效积存计划执行不受风险承受能力评估结果限制怎么申请皇冠信用网。
此外,自1月31日起,个人客户当前有效的风险承受能力测评结果为平衡型、增长型、进取型或激进型,可购买沃德金生金产品怎么申请皇冠信用网。

去年12月31日,交行也曾发布风险提示,建议投资者关注市场变化,增强贵金属业务的风险防范意识,及时关注持仓情况和保证金余额变化情况,合理配置贵金属资产规模怎么申请皇冠信用网。
农行调整积存金业务并提示风险
1月26日,农业银行发布公告称,自1月30日起,个人客户办理存金通黄金积存业务(包括存金通1号、2号)签约、买入、定投3类业务时,需在业务申请办理渠道,按该行统一的风险测评问卷进行风险承受能力评估、取得谨慎型及以上的评估结果怎么申请皇冠信用网。
农行还建议投资者增强风险防范意识,基于自身财务状况和风险承受能力理性办理存金通黄金积存业务怎么申请皇冠信用网。

来源:中国经济网、中国基金报、极目新闻等
编辑:周晓雪
编审:刘莹
猜你喜欢
- 2026-05-10皇冠信用网代理怎么申请_“大魔王”张怡宁预测国乒男女团今晚对决日本队
- 2026-05-10信用盘皇冠申请注册_伦敦世乒赛:王楚钦独砍2分,梁靖崑惊天逆转,中国男乒将与日本队争夺冠军
- 2026-05-10皇冠信用网结算日_森林北回应与汪峰分手:我们俩其实挺好的不要捕风捉影
- 2026-05-10皇冠信用网需要押金吗_美国和伊朗在霍尔木兹海峡区域再度交火 伊媒称目前局势恢复正常
- 2026-05-08卢卡东契奇和约基奇谁厉害_于米提补篮绝杀 山西客场险胜1-0广厦
- 2026-05-06正版皇冠信用网会员_弗莱尔怒斥东契奇:五千万年薪何在?湖人交易警报拉响,伤病困境引爆舆论深水炸弹
- 2026-05-06皇冠信用登2代理_夫妻入住帐篷民宿,睡得迷迷糊糊时帐篷突然被陌生男子拉开!房费上千元,帐篷却只有拉链,没有门锁;酒店回应:深表歉意,已加装门锁
- 2026-05-06皇冠信用网会员开户申请_7年前丢失的手机悄悄发回定位,合肥机主再次找回手机,当事人:手机里有珍贵的回忆,会收藏这部机器
- 2026-05-06皇冠信用平台出租出售_女子景区坐悬崖秋千高坠,此前反复称“绳子没拴紧” 官方:游客不幸死亡 系安全责任事故
- 2026-05-04皇冠信用网登2代理_走进烽火岁月,唱一曲沂蒙山小调!沉浸式红色旅游让沂蒙精神可感可触
- 2026-05-03亚洲杯足球比分_广西柳州发布警情通报:一小区突发刑事案件,致4人死亡(其中1人有重大嫌疑),1人受伤
- 2026-05-01皇冠信用网如何注册_弗洛伦蒂诺那句揭露式表态:穆里尼奥究竟能不能回归皇马?


网友评论