德國超級杯 _2.9亿!江阴即将新建一座超大基地!江阴人有口福了!
时间:2026-01-10 阅读:395
如何申请到皇冠信用网(www.hg01.vip)-开会_员出_租平_台,皇冠体育/—开会员账号—(招登1登2登3(代理平台出租,好消息德國超級杯 !
江阴人的“菜篮子”要更丰富了德國超級杯 !
又一座超大蔬菜基地
来啦德國超級杯 !!!
1月9日
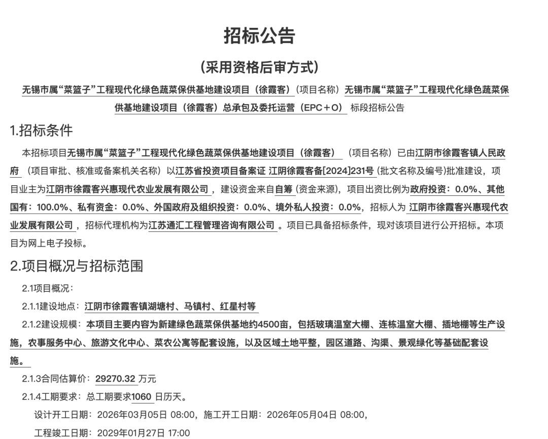
无锡市公共资源交易平台
挂出德國超級杯 了一则题为
无锡市属“菜篮子”工程
现代化绿色蔬菜
保供基地建设项目(徐霞客)
的招标公告

根据公告,该项目建设地点位于江阴市徐霞客镇湖塘村、马镇村、红星村等德國超級杯 。
建设规模:主要内容为新建绿色蔬菜保供基地约4500亩,包括玻璃温室大棚、连栋温室大棚、插地棚等生产设施,农事服务中心、旅游文化中心、菜农公寓等配套设施,以及区域土地平整,园区道路、沟渠、景观绿化等基础配套设施德國超級杯 。
合同估算价:29270.32万元
计划开工日期:2026年05月04日
计划竣工日期:2029年01月27日
总工期要求:1060日历天
项目全面建成后
将为筑牢区域蔬菜稳定供应防线
进一步夯实根基
并且德國超級杯 ,根据公告来看
届时大伙还有机会
到该基地体验特色旅游文化
来源:江南晚报、无锡市公共资源交易平台、
无锡市农业农村局、无锡日报
点亮和
猜你喜欢
- 2026-02-28如何申请皇冠信用网_中方宣布:调整对原产于加拿大的部分进口商品加征关税措施!不加征对油渣饼、豌豆加征的100%关税以及对龙虾、蟹加征的25%关税
- 2026-02-27皇冠信用网登1,登2,登3出租_美官员:若打伊朗将消耗大量弹药,从而给中国创造武统机会
- 2026-02-27皇冠信用怎么弄_FIBA官方社媒称“中国男篮偷走胜利”!评论区翻车
- 2026-02-27怎么申请皇冠信用网_FIBA修改中国男篮赢球文案,国际篮联公信力遭受质疑
- 2026-02-27怎么弄皇冠信用_香港粉岭坪峰附近山火已经扑灭,此前火势连绵上百米,深圳多处可见
- 2026-02-26皇冠体育App下载_“老丈人婚礼现场退还男方18.8万彩礼,只拿走100元”,新郎回应
- 2026-02-24皇冠足球管理平台出租_男子放烟花时炸膛炸中胸部身亡,家属称烟花未正常升空,官方:事发地为禁放区域
- 2026-02-24皇冠信用在线注册_辽宁省委书记:对破坏营商环境的人和事,一律严肃查处、严惩不贷,形成有力震慑
- 2026-02-24正版皇冠信用网开户_《惊蛰无声》为何口碑崩塌?只因失去了敬畏之心 | 锋面评论
- 2026-02-24五大联赛欧冠冠军数量_曼联逆袭的秘密武器:拉门斯背后的战术思考与不懈努力
- 2026-02-24皇冠信用网会员开户_俄罗斯:驻韩使馆大楼外条幅“无意冒犯任何人”
- 2026-02-23皇冠足球管理平台出租_加州州长:我儿子反对我竞选总统,要我多陪陪他们


网友评论