welcome皇冠注册_深圳两旧改项目被指“停滞多年、原封不动”?官方透露最新进度
皇冠信用出租代理www.9990088.com—)开会员号,占成\登3代理\皇冠皇冠信用网_(招登1登2平台出租近日,奥一新闻记者注意到,有市民于人民网“领导留言板”反映沙塘布与吉厦两旧改项目荒废,望有关部门推动项目建设;对此,龙岗区城市更新和土地整备局进行回复表示, 沙塘布中南片区项目(二期)正在进行规划调整,吉厦社区城市更新单元正开展盘活处置,该局将在城市更新进程中继续依法依规开展工作welcome皇冠注册。一起来关注详情。
市民反映
沙塘布片区及吉厦片区旧改项目停滞
望有关部门推动项目建设落地
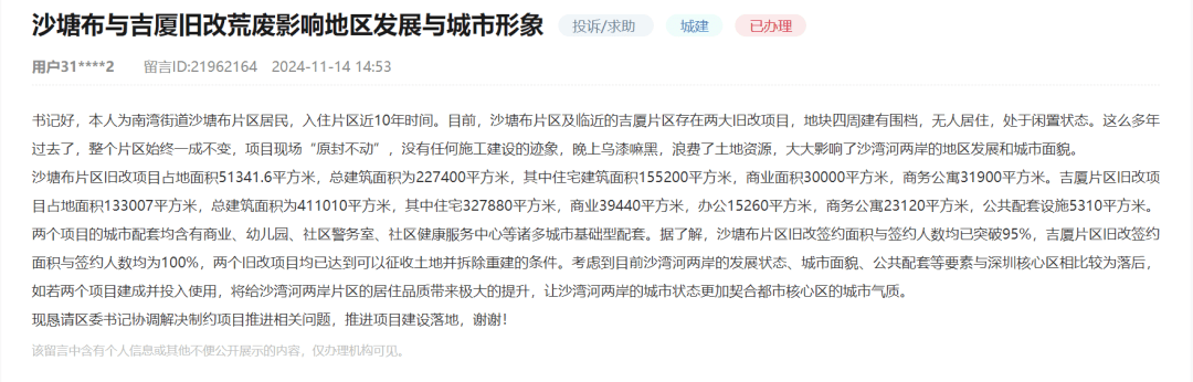
11月14日,一位自称入住南湾街道沙塘布片区近10年的居民通过人民网“领导留言板”留言反映称,目前,沙塘布片区及临近的吉厦片区存在两大旧改项目,地块四周虽建有围档,却处于闲置状态welcome皇冠注册。 多年以来,“项目现场‘原封不动’,没有任何施工建设的迹象”“大大影响了沙湾河两岸的地区发展和城市面貌”,望有关部门协调解决制约项目推进相关问题,推动项目建设落地。

图源:人民网“领导留言板”
官方回应
沙塘布中南片区项目(二期)在规划调整中
吉厦社区城市更新单元正开展盘活处置
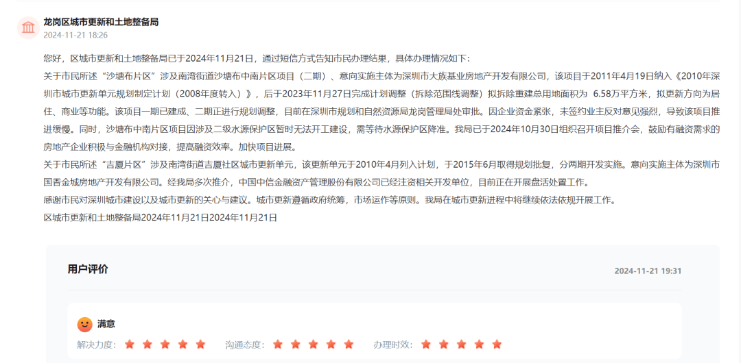
11月21日, 龙岗区城市更新和土地整备局对该市民留言进行回复称, 沙塘布中南片区项目(二期)正在进行规划调整,吉厦社区城市更新单元正开展盘活处置welcome皇冠注册。接下来,该局将在城市更新进程中继续依法依规开展工作。
☛ 沙塘布片区
关于市民所述“沙塘布片区”涉及 南湾街道沙塘布中南片区项目(二期)、意向实施主体为 深圳市大族基业房地产开发有限公司,该项目于 2011年4月19日纳入《2010年深圳市城市更新单元规划制定计划(2008年度转入)》,后于 2023年11月27日完成计划调整(拆除范围线调整)拟拆除重建总用地面积为 6.58万平方米,拟更新方向为居住、商业等功能welcome皇冠注册。 该项目一期已建成、二期正进行规划调整,目前在深圳市规划和自然资源局龙岗管理局处审批。
展开全文
因企业资金紧张,未签约业主反对意见强烈,导致该项目推进缓慢welcome皇冠注册。同时,沙塘布中南片区项目因涉及二级水源保护区暂时无法开工建设,需等待水源保护区降准。该局已于 2024年10月30日组织召开项目推介会,鼓励有融资需求的房地产企业积极与金融机构对接,提高融资效率,加快项目进展。
☛ 吉厦片区
关于市民所述“吉厦片区”涉及 南湾街道吉厦社区城市更新单元,该更新单元于 2010年4月列入计划,于 2015年6月取得规划批复,分两期开发实施welcome皇冠注册。意向实施主体为 深圳市国香金城房地产开发有限公司。经该局多次推介,中国中信金融资产管理股份有限公司已经注资相关开发单位, 目前正在开展盘活处置工作。

图源:人民网“领导留言板”
值得一提的是,留言市民在后续用户评价中,对官方回复给出“五星好评”welcome皇冠注册。
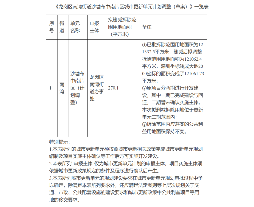
沙塘布中南片区城市更新单元计划调整
吉厦社区城市更新单元被列入
《2014年深圳市城市更新单元计划第一批计划》(草案)


图源:深圳市龙岗区城市更新和土地整备局官网
据龙岗政府在线信息, 龙岗区南湾街道吉厦社区属于“村改居”社区,位于南湾街道东部片区,龙岗大道与丹沙路交汇处,东邻厦村,南邻沙塘布,西邻南岭村与丹竹头,北至龙岗大道welcome皇冠注册。辖区面积约 2.2平方公里,常住人口 21519人。

图源:深圳市规划和自然资源局官网
采写:奥一新闻记者 任贺
编辑:任贺
部分内容来源:人民网“领导留言板”、深圳政府在线、深圳市龙岗区城市更新和土地整备局官网
猜你喜欢
- 2026-01-10皇冠信用网账号如何注册 _做好最坏准备!中国 055 大驱第二批提速推进,美媒:仍有被美军扣船隐忧
- 2026-01-10欧洲协会联赛外围赛 _俄威胁活捉德国总理,话音刚落,美军就扣押俄护航油轮,普京勃然大怒
- 2026-01-09皇冠信用盘申请开通 _乐山市区发生一起交通事故:多车及电力设施受损,无人员伤亡 当事司机已被警方控制
- 2026-01-09比利时甲组联赛 _U23国足与伊拉克战平:鲍世蒙伤退,杨希错失良机的背后故事
- 2026-01-08国际友谊赛U20 _委内瑞拉交“保护费”后,特朗普彻底翻脸,一举推翻对中国的承诺
- 2026-01-08怎么开皇冠信用網 _商场回应“请男士脱衣宣传被指擦边”:已下架商场内品牌店相关视频
- 2026-01-07芬兰乙组联赛 _上错车引冲突,车主被殴打后开车撞碾致一死一伤 二审维持原判:车主死缓
- 2026-01-07德国西南部联赛 _瓜迪奥拉评曼联解雇阿莫林:三场主场拖住脚步,本可逼近阿森纳
- 2026-01-06诺丁汉森林vs布伦特福德 _基恩回归曼联?斯科尔斯与巴特的大胆提议背后的深意
- 2026-01-06特温特vsPSV埃因霍温 _被拐17年的马仔昊认亲成功!母亲泣不成声拉住手“再也不放开了”,杜小华:替他们开心,相信“小米奇”也一定能找到
- 2026-01-06挪威女子超级联赛 _佛山部分公交试行新停靠模式:招手乘车、按铃下车
- 2026-01-05诺比vs乔科平所达 _多地相继实施“免费公交”:湖北武穴一年投入达3800余万元


网友评论